Sign In | Join Free | My enlightcorp.com
China Sichuan Bihong Electronic Information Technology Co., Ltd. logo
Sichuan Bihong Electronic Information Technology Co., Ltd.
BE A HOME, ENJOY EASY LIFE.
Active Member

4 Years

Home > CATV Solutions >

1.244Gbps RL821GWV XPON ONU Router 4GE Dual WIFI ITU-T G.984.2

Sichuan Bihong Electronic Information Technology Co., Ltd.
Contact Now

1.244Gbps RL821GWV XPON ONU Router 4GE Dual WIFI ITU-T G.984.2

  • 1
  • 2

Brand Name : BEHOME

Model Number : BHU2104W

MOQ : Negotiable

Payment Terms : T/T, L/C

Supply Ability : 3000PCS PER MONTH

Delivery Time : 1 month if no any stock

Place of Origin : sichuan

Certification : ISO14001 ISO2000 ISO45001

Price : Negotiable

Contact Now

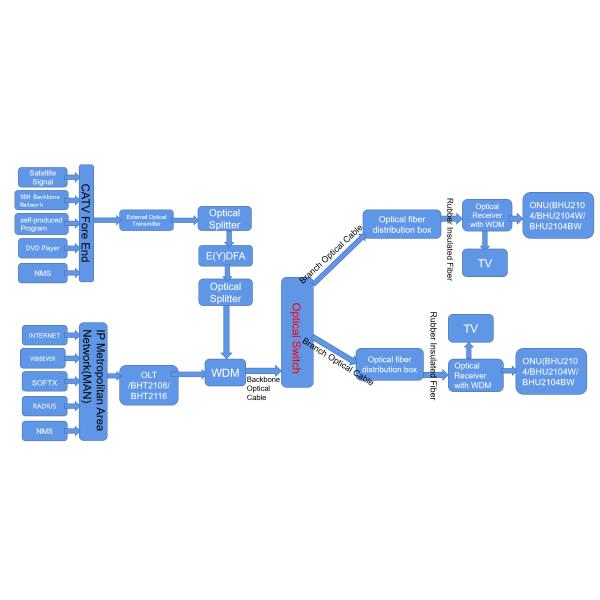
GPON/EPON/XGPON/10GPON ONU 4GE Dual WIFI

XPON ONT Router Overview

By introducing latest fiber GPON access technology, The BHU2104W XPON ONU Router brings carrier class high-end networking solution for advanced triple play services. It compliant with ITU-T G.984 standard, dual-band wireless for combined connection speeds of up to 1200 Mbps(867 Mbps on 5GHz and 300 Mbps on 2.4 GHz) , Layer 2/3, and high quality VoIP as well, BHU2104BW XPON ONU Router support the comprehensive triple-play services, including voice, video (IPTV or VoD), and high-speed internet access service.

BHU2104W XPON ONT

GPON Interface
RateUpsteam: 1.244Gbps Downsteam: 2.488Gbps
Interface standardITU-T G.984.2/ITU-T G.984.3/ITU-TG.988 Class B+
Launch powerMin: 0dBm Max: +5dBm
Sensitivity-27dBm
Input Power Overload-8dBm
Service Interface
GPON Interface1 GPON Port
Data Interface1 GE + 1 FE
POTS Interface1 FXS Port
WIFI InterfaceIEEE 802.11 ac/n/g/b/a wireless LAN
Antenna Type2 external antennas
Environmental conditions
Storagetemperature -10 to 70°C, rel. humidity 10–90% (non-condensing)
Operationtemperature 0 to 45°C, rel. humidity 10–90% (non-condensing)
Power Supply and Consumption
Power AdaptorInput: 100 to 240 V AC, 50/60 Hz; Output: 12 V, 1A
Consumption≤8W
Physical specifications
Dimensions180mm×120mm×31mm(L×W×H)
Weight0.24KG

Key Features

FeaturesRL821GWV
GPON FeaturesCompliant with ITU-T G.984 GPON standard
FEC (Forward Error Correction) in both upstream and downstream
QoS scheduling based on SP or WRR between GEM port and T-CONT
Downstream multicast GEM port and broadcast GEM port
Ethernet FeatureSupport Auto-speed and MDI/MDIX auto detection
Internal L2 switch
Advanced data processing function,Such as VLAN label processing, flow classification
Gateway FeatureWAN support Router and Bridge mode
Router mode supports PPPoE/DHCP/ static IP
WAN support Internet,VoIP,IPTV,TR069
LAN supports DHCP and static IP
Support NAT and NAPT
VoIP FeatureSupport SIP (RFC3261) or MEGACO v2 (H.248)
Support Voice coding: ITU-T G.711/G.723/G.726/G.729, auto-negotiate with call agent
Support Echo cancellation exceeding ITU-T G.165/G.168-2002, up to 128ms tail length
WIFI Feature300 Mbps on 2.4 GHz
IEEE 802.11 n/g/b/a wireless LAN
2.4 GHz band: 2400 – 2483.5 MHz
WEP,WPA-PSK,WPA2-PSK and other encryption
OAM FeatureStandard OMCI (the embedded operations channel)compliant with ITU-T G.988
Compliant with TR-069 standard
Compliant with TR-098,TR-140 terminal integrated management interface
Alarm reporting, performance monitoring


1.244Gbps RL821GWV XPON ONU Router 4GE Dual WIFI ITU-T G.984.2

Recommand Devices List
Item CodeItem NameDecription
BHU2104Simple GPON ONU without WIFI1GE+3FE
BHU2104WXPON ONU(GPON/EPON/XPON/10GPON)2GE+2FE+1FXS+1USB
BHU2104BWGPON ONU4GE+2FXS
BHU2000Wifi61GE WAN+3GE LAN
BOR1000ANEconomic Optical Receiver 
BOR1000BWEconomic Optical Receiver with WDM 
BOR1000BNWhite Optical Receiver 
BOR1000DWWhite Optical Receiver with WDM 



Product Tags:

XPON ONU Router ITU-T G.984.2

      

1.244Gbps RL821GWV XPON ONU router

      

RL821GWV 4GE Dual WIFI

      
Quality 1.244Gbps RL821GWV XPON ONU Router 4GE Dual WIFI ITU-T G.984.2 for sale

1.244Gbps RL821GWV XPON ONU Router 4GE Dual WIFI ITU-T G.984.2 Images

Inquiry Cart 0
Send your message to this supplier
 
*From:
*To: Sichuan Bihong Electronic Information Technology Co., Ltd.
*Subject:
*Message:
Characters Remaining: (0/3000)